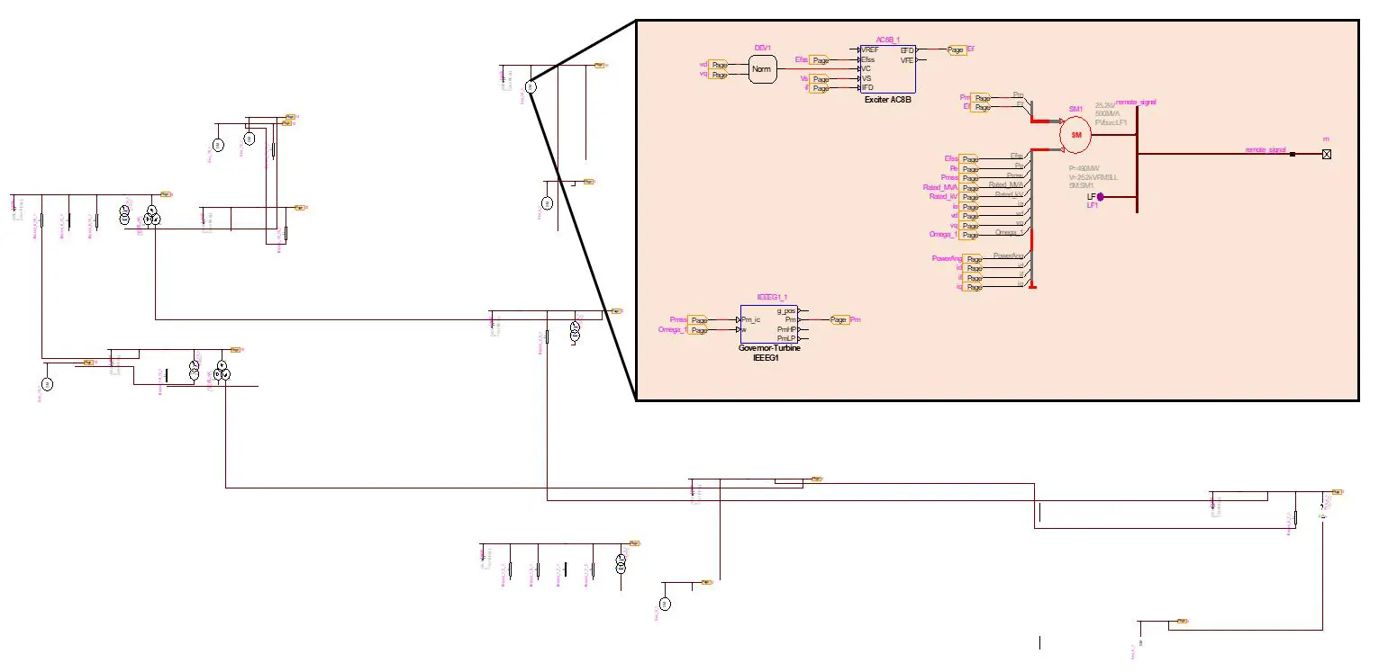
The PSS®E Import Tool provides an automatic conversion of PSS®E network models for various EMTP® studies such as the Inverter Based Resource (IBR) interconnection, switching transient, insulation coordination, and transient stability. The PSS®E components supported by the import tool include buses, lines, breakers, transformers, loads, and synchronous generators, together with their exciters, governors, and power system stabilizers. These components are automatically imported, parametrized, and interconnected in EMTP®.
The import tool can read different file types from PSS®E. The *.raw file is used as the foundation and it is therefore mandatory, while the *.seq, *.dyr, and *.loc files, even though they are not necessary, enable a more precise conversion. The imported models are ready to be used with all EMTP® solvers.
The conversion of very large grid models is facilitated by these features:
The import tool offers various grid layout options, such as importing by areas or by voltage levels, that produce clean and ordered network models in EMTP®.
A part of a larger grid model organized by voltage levels in EMTP®Once the model has been converted, the import tool can perform a load flow study in EMTP® to compare the EMTP® and PSS®E results and validate the success of the conversion.
Load flow validation- Long lines can be converted from PI models to distributed parameter models in EMTP®.
- The source and machine models for time domain simulation are automatically initialized from the EMTP® load flow solver.
The Import Tool is compatible with PSS®E versions 32 to 34.

